错误:错误的SQL字符串 update user_al set hots= hots+1 where ID=56 中盟案例|中盟代理“红家”商标,将安徽双轮酒业公司在“白酒”上的“红家”商标成功撤销!_南京中盟
欢迎进入南京中盟手机官方网站!

感谢以下企业对中盟知识产权的多年支持

详细信息

中盟案例|中盟代理“红家”商标,将安徽双轮酒业公司在“白酒”上的“红家”商标成功撤销!

发表时间:2019-3-25  阅读次数:12


撰稿人:陈洁

诉争商标:

当事人:苏州宇顺物流有限公司

代理人:夏月莲

 

裁判文书摘要:

案号

(2018)京73行初4397号

案由

撤销复审行政纠纷

合议庭

陈锦川、芮玉奎、杨淑兰

书记员

宋云燕

当事人

原告:夏月莲

被告:国家工商行政管理总局商标评审委员会

第三人: 安徽双轮酒业有限责任公司

裁判日期

2019年2月25日

裁判结果

撤销被告做出的裁定,并要求其重新做出

涉案法条

《商标法》第四十九条;《商标行政诉讼法》第七十条

涉案商标

诉争商标

关联商标

 


案情介绍

当事人苏州宇顺物流有限公司在2014年10月11日向商标局申请注册“家之红”商标,该商标的使用商品项目是“米酒,白酒,烈酒(饮料),威士忌,清酒,汽酒,青稞酒,黄酒,果酒(含酒精),烧酒”,但该商标在商标初审阶段就因为与“红家”商标近似度较高而被驳回,我所在继续为当事人针对“家之红”商标进行驳回复审程序的同时,了解到“红家”商标的权利人双轮公司在近三年并未在该商标指定的商品类别上对其有任何实际使用,因此我所夏月莲女士受苏州宇顺物流有限公司的委托,以其名义于2016年6月27日对“红家”商标提起了连续三年不使用撤销程序,通过撤销诉争商标,排除当事人商标申请的在先权利障碍。

夏月莲女士提出撤三申请后,双轮公司向商标局提交了指定期间的使用证据,商标局审查后于2017年3月27日做出决定,认为双轮公司提交的商标使用证据有效,对诉争商标不予撤销。由于我所通过实地考察和网络搜索并未发现任何诉争商标实际使用的证据,且在商标局撤销阶段并没有对双轮公司提交的证据进行质证,因此我所对双轮公司提交证据的真实性和有效性不予认可,在征求当事人同意后,于2017年4月10日向商标评审委员会提起撤销复审。

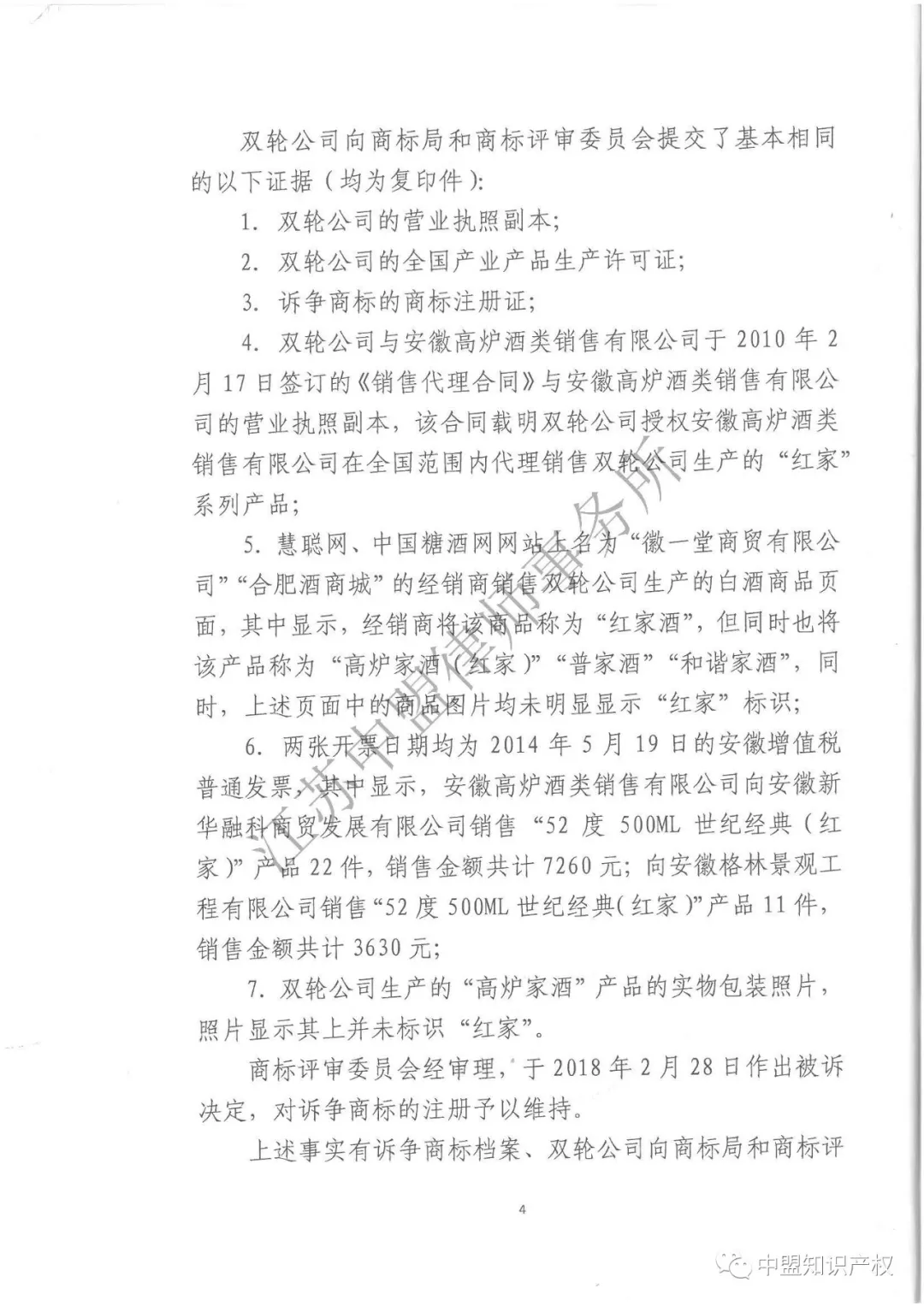
在撤销复审阶段,双轮公司向商评委提交了其在指定期间使用诉争商标的证据,主要包括与安徽高炉酒类销售有限公司签订的《销售代理合同》、2张销售发票、销售网站上的商品截图以及一些其他主体资质文件等。商评委通过审查后认为上述证据能够证明双轮公司对诉争商标进行了真实、有效、合法的使用,因此于2018年2月28日做出决定,对诉争商标的注册予以维持。

若不进一步推进撤销程序,诉争商标就不会被撤销,将大幅降低当事人家之红”商标成功注册的成功率,加之我所认为商评委对证据的审查存在一定错误,因此当事人在我所的建议下,继续针对诉争商标委托我所向北京知识产权法院提起行政诉讼程序。


诉争商标详情:

关联商标详情:


本案焦点问题

 

1、 诉争商标红家”是否在2013.06.27至2016.06.26期间被使用于指定商品类别上?

2、 如何针对对方提供的证据进行有效质证?


我所诉讼策略

1、调查安徽双轮酒业公司的酒瓶外观专利的申请情况,从侧面确认其是否有红家”商标品牌。

2、通过互联网途径搜索安徽双轮酒业公司的各种品牌的酒的商标品牌,确认“红家”品牌产品是否有过真实销售行为。


诉讼过程

1、比对销售代理合同和“红家”商标的过户转让时间(“红家”商标是安徽双轮酒业公司从其他公司过户受让过来的商标),论证安徽双轮酒业公司在获得“红家”商标所有权之前就进行的“红家”品牌销售授权与日常商业逻辑不符,该销售代理合同存在重大伪造嫌疑!

2、向法院提出安徽双轮酒业公司名下无任何红家”商标标识的使用证据存在,已提供的证据,不足以证明其“红家”商标的实际使用,仅仅能证明“高炉家”商标品牌的实际使用。

3、向法院说明安徽双轮酒业公司无红家”品牌外包装的酒瓶外观专利存在。

4、提供发票数量不足,不能证明“红家”品牌连续3年的持续使用。


法院认为

1、 《销售代理合同》仅是授权代理销售的意思表示,在无销售合同、发票等其他证据佐证时,不能单独证明使用了诉争商标的商品进入了商业流通领域。
2、 2、2张发票同日开具且金额不高,这与酒类商品销售规模通常较大的商业惯例不符,不能证明诉争商标在指定期间内出于真实商业目的被进行了持续使用。
3、 3、“红家酒”、“(红家)”等标识仅是对商品的描述,未与特定商品建立对应关系,且相关截图、照片未注明拍摄日期,其形成时间不可确定。

判决结果
2019年2月25日,北京知识产权法院作出如下判决:
一、撤销被告国家工商行政管理总局商标评审委员会做出的商评字[2018]第34396号关于第4402317号“红家”商标撤销复审决定;
二、国家工商行政管理总局商标委员会就夏月莲针对第4402317号“红家”商标提出的撤销复审请求重新作出裁定。


编者按

在市场经济高速的今天,商标与市场经营活动联系日益紧密,因此通过商标注册获得商标专有使用权已经成为企业共识。但是在实际使用过程中,仍然有许多公司未及时对实际使用商标进行注册,在使用过程中商标很容易被别人抢注,或者与别人在先权利商标冲突,如果没有及时解决,很可能将直接导致企业的前期投入都付诸东流。

本案中,当事人委托夏月莲女士对红家”商标提起了多次程序,历经撤三、撤销复审、行政诉讼程序,但当事人一直没有放弃撤销该商标,而是与我方积极商讨应对方案,这不仅是因为诉争商标对当事人关联商标的申请有着至关重要的作用,也是因为我所对对方提供的证据进行了全面的剖析并找到了可以立足的论点。通过我所与当事人的共同努力,最终还是取得了良好的结果。

我所作为专业的知识产权代理律所,代理的相关案件多次入选中华商标协会年度优秀商标代理案例,我们秉持客户至上的理念,专注于为客户提供务实的解决方案,为客户提供充分的法律分析,根据客户的具体情况建议可行的解决方案。中盟一站式知识产权法律服务机构!中盟为您的品牌保驾护航!


附件:(2018)京73行初4397号行政诉讼判决书!








&site=qq&menu=yes" target="_blank">QQ